收藏本站  |  联系我们  |  客户留言
 
热点推荐
河北海鹰环境安全科技股份有限公司董…
河北省冀商商会党支部书记、秘书长易…
关注商会官方微信
赴温交流拓思路 实地考察促发展——…
北京亨通利德贸易有限公司董事长杨盼…
河北省冀商商会关于收取2026年度会费…
再赴唐县,情暖成长!冀商商会连续两…
2026首期冀商大讲堂暨建筑工程行业企…
 
图片新闻
河北海鹰环境安全科技股份有限公司董事长董跃中
河北省冀商商会党支部书记、秘书长易耀
关注商会官方微信
赴温交流拓思路 实地考察促发展——河北省冀商商会代表团赴温州考察交流活动纪实
 
联系我们

地址:石家庄市中山西路258号佳泰大厦2002、2003、2008室

电话:+86-0311-83076161,66562621

邮箱:hbjssh2014@163.com

网址:http://www.hebjssh.cn/

通知公告 您当前的位置是:冀商商会 ->> 通知公告
关于开展企业信用评价工作的通知
时间:2018/11/27 10:10:10 浏览:3687次

冀商会〔2018〕10 号


关于开展企业信用评价工作的通知

 

各有关会员企业:

      为全面落实国务院《社会信用体系建设规划纲要(2014-2020年)》,根据民政部等八部委联合发布的《关于推进行业协会商会诚信自律建设工作的意见》(民发[2014]225号)等相关文件要求,按照省政府《河北省社会信用体系建设规划(2014-2020年)》及《河北省社会信用信息条例》文件指示精神,商会决定联合具有国家信用评价资质的机构,为会员企业提供企业信用等级评价、品牌信用评价、质量服务信用管理体系认证等评价认定服务,引导和加强冀商企业诚信自律建设,提升冀商企业同业竞争力

      现将具体事项通知如下:

      一、评价对象

     凡河北省境内遵纪守法、诚信经营、三年内无不良记录的企业均可参加。2016和2017年参评企业的评价结果尚在有效期内,可不参与。

     二、评价用途

     获得评价的企业,可持颁发的证书和信用报告,用于业务洽谈、对外宣传和企业形象设计,以及参与设计企业信用的相关社会活动,并依据相关规定,享受项目招投标、政府采购、财政资金补助、签署许可审批、资格审核认定、评优评级等相关优惠扶持政策,为企业的信贷、赊销、投资、出租、招聘、合作、销售等商务活动提供良好的信用保障。

     三、评价项目

    (一)企业信用等级评价、重合同守信用企业评定、重质量守信用企业评定、重服务守信用企业评定、质量服务信用企业评定、立信企业、**行业信用企业评定、诚信企业家评定。

以上项目的认定分为三级:AAA级、AA级、A级。等级有效期三年,每年年检一次。评价结果可在河北省企业信用信息公示系统、信用中国(河北石家庄)、河北信用网、诚信河北网查询。

   (二)招投标AAA级信用供应商评定、AAA级采购优秀信用企业评定。

 以上项目的认定分为三级:AAA级、AA级、A级。等级有效期三年,每年年检一次。评价结果可在中国招标投标网(工业和信息化部指定发布招标信息平台)、河北省企业信用信息公示系统、河北信用网、诚信河北网查询评价结果。

    (三)品牌信用评价(中国信用品牌、315标志认证、315品牌认证)、质量信用评价、中国**行业诚信单位评定、诚信经营示范单位评定、诚信经营示范店评定、中国诚信企业、中国诚信经营人、社会信用体系建设共建单位等。

以上项目评价结果可在315认证网、河北省企业信用信息公示系统、河北信用网、诚信河北网查询评价结果。

      四、工作程序

      需要上述服务的会员企业与商会秘书处联系,提出申请,并准备以下材料:

     1、企业营业执照副本复印件。

     2、相关资质证书或证明可证复印件。

     3、企业服务/管理工作总结。

     4、企业、产品荣誉证书复印件。

     5、企业填报企业信用等级申请表、重质量守信用企业申请表、诚信经营示范企业申请表和质量信用信得过产品(品牌)等申请表。

     6、第三方信用评价机构要求提供的其他材料。

     商会秘书处通知第三方评价机构与企业沟通细节,签订评价协议,开展评价工作。商会秘书处将进行全程跟踪服务,直至出证公示。

    五、费用说明

    上述服务遵循自主自愿、“谁使用谁付费”的原则,由信用评价(报告)的申请使用方支付相应费用。

    评价项目相关费用由第三方合作机构根据项目类别统一收取并开具相关票据。

    商会不收取会员企业任何费用。

    六、联系人及联系方式

    办公室主任 李霞 18603112267  外联部副部长 董思瑒 18032760621

    E-mail: hbjssh2014@163.com

   地址:河北省石家庄市长安区广安大街36号银泰国际B座

                                              河北省冀商商会

                                            2018年11月26日

 

相关文件:

 

石家庄市人民政府办公厅

修订《关于在行政管理事项中使用信用记录和信用报告的实施意见》《石家庄市企业社会信用评级标准(试行)》的

通知


各县(市、区)人民政府,高新区、循环化工业园区和综合保税区管委会,市政府各部门:

经市政府同意,现将修订后的《关于在行政管理事项中使用信用记录和信用报告的实施意见》《石家庄市企业社会信用评级标准(试行)》印发给你们,请结合本地本部门实际,认真组织实施。原石政办发〔2016〕70号文件中的《石家庄市信用服务行业管理暂行办法》不再单独修订印发,相关内容合并至修订后的《关于在行政管理事项中使用信用记录和信用报告的实施意见》,原石政办发〔2016〕70号文件废止。


石家庄市人民政府办公厅

2018年11月3日   

(此件公开发布)


关于在行政管理事项中使用信用记录和信用报告的实施意见


为加快推进社会信用体系建设,发挥政府在社会信用体系建设中示范引领作用,构建以信用为核心的新型市场监管体制,按照国务院、省政府《社会信用体系建设规划(2014-2020年)》《关于建立完善守信联合激励和失信联合惩戒制度加快推进社会诚信建设的指导意见》《河北省社会信用信息条例》和国家发展改革委、人民银行、中央编办《关于在行政管理事项中使用信用记录和信用报告的若干意见的通知》,国家发展改革委、人民银行《关于加强和规范守信联合激励和失信联合惩戒对象名单管理工作的指导意见》要求,就我市在行政管理事项中使用信用记录和信用报告提出如下意见:

一、主要任务

(一)加强信用信息归集公示。信用信息是指可用以识别、分析、判断具有完全民事行为能力的自然人、法人和非法人组织遵守法律、法规和规章,履行法定义务或者约定义务状况的客观数据和资料,包括公共信用信息和市场信用信息。

各地各部门要按照《河北省省直部门公共信用信息资源目录》《河北省政府部门涉企信息统一归集资源目录(第一版)》要求,以法人和其他组织统一社会信用代码和自然人身份证代码为基础,及时、完整、准确记录自然人、法人和其他组织信用信息,并及时推送至市信用信息共享平台。各类行政许可、行政处罚信息要按照规定在7个工作日内通过本地本部门、“信用中国(河北石家庄)”网站、市信用信息共享平台、市政府网站、国家企业信用信息公示系统进行公开公示。

(二)信用信息获取渠道。各地各部门可通过查询“信用中国”(包括省市信用网站)、各级政府采购网和市政府各部门网站、国家企业信用信息公示系统获取市场主体信用信息。信用信息查询记录和相关证据应与其他办理行政管理事项所需文件一并保存。

(三)建立完善信用联合奖惩机制。各地各部门要按照国家发展改革委、人民银行《关于加强和规范守信联合激励和失信联合惩戒对象名单管理工作的指导意见》和国家、省业务主管部门统一标准,认定本部门、本行业“红黑名单”,建立信用联合奖惩发起、响应、反馈机制。各级政府部门为本领域联合奖惩的发起部门,负责确定本领域激励和惩戒对象,会同有关部门制定联合激励和惩戒措施。同级政府有关部门为响应反馈部门,负责对有关主体采取相应的激励或惩戒措施,及时记录和统计奖惩结果,并向市信用信息共享平台反馈。

(四)激励诚信市场主体。在实施财政性资金项目安排、招商引资等各类政府优惠政策中,优先考虑诚信市场主体;在会展、政银企对接等活动中,重点推介诚信企业;在教育、就业、创业、社会保障等领域,制定和实施对诚信个人的支持和优惠政策;在有关公共资源交易活动中,提倡依法依约对诚信市场主体采取信用加分等措施;对符合条件的诚信企业,在日常监管中优化抽查和检查频次;在政府部门网站、“信用中国(河北石家庄)”网站、市信用信息共享平台、国家企业信用信息公示系统集中公示市场主体优良信用信息;在企业社会责任评价中,将企业信用情况作为重要内容。鼓励符合条件的金融机构开发“税易贷”“信易贷”“信易债”等守信激励产品,引导金融、商业销售等市场服务机构提供优惠政策和便利服务,降低市场交易成本。

(五)探索实行行政审批便利措施。在办理行政许可、行政确认过程中,对连续三年无不良信用记录的行政相对人实施“绿色通道”和“容缺受理”等便利服务措施。对符合条件的行政相对人,除法律法规及行业主管部门的规范性文件要求提供的材料外,部分申报材料暂时不齐备的,如其书面承诺在规定期限内提供,应先行受理,加快办理进度。

(六)实施行政性约束和惩戒。对严重违法失信主体(列入“黑名单”的企业)实施从严审核行政许可事项,从严发放生产许可证,从严审批、核准新上项目,限制发行企业债券,限制发起设立或参股金融机构以及小额贷款公司、融资担保公司、创业投资基金、股权投资基金、产业投资基金、互联网金融等机构,限制从事互联网信息服务,严格限制申请财政性资金项目,限制参与招标投标、政府采购、公共资源交易、公共基础设施和公用事业特许经营等。对严重失信企业法定代表人、主要负责人和对失信行为负有直接责任的注册执业人员等实施市场和行业禁入措施及时撤销严重失信企业及其法定代表人、负责人、高级管理人员和对失信行为负有直接责任的董事、股东等人员的荣誉称号,取消参加评先评优资格。

(七)建立健全信用修复机制。各地各部门要建立健全信用修复机制,确定各类失信行为的联合惩戒期限,明确信用修复规则和办理程序。对已经纠正失信行为、消除不良影响、符合修复要求的,要按照有关规定进行信用修复,并及时将信用修复结果推送至市信用信息共享平台。信用主体信用修复结果生效后,有关部门或组织对该信用主体采取的失信惩戒措施予以解除。建立诚信培训长效机制,对本行业、本部门“黑名单”企业法人进行信用修复培训,提高诚信经营意识。建立有利于自我纠错、主动自新的社会鼓励与关爱机制,支持失信行为的个人通过志愿服务、社会公益服务等方式修复个人信用。

(八)保护信用主体权益。各地各部门要建立健全信用信息异议处理、投诉办理制度。信息提供单位要在收到核查通知之日起20个工作日内回复核查结果,经核实信息有误的应及时更正或撤销,核实无误的继续执行。核实结果及时向申请或投诉人反馈,同时推送至市信用信息共享平台。信息核实期间暂不执行联合惩戒措施。因错误实施联合惩戒措施损害有关主体合法权益的,有关部门和单位应积极采取措施恢复其信誉、消除不良影响。

二、使用领域

(一)财政资金补助。将申报主体的信用记录和信用报告作为申请财政资金补助资格审查的重要依据之一,对选树为诚信典型或信用状况良好的申报主体优先给予资金补助,对被确定为有严重失信行为的申报主体,不纳入资金补助范围(社会福利扶贫资金除外)。

(二)政府采购。将供应商、采购代理机构的信用记录和信用报告作为参与政府采购招投标资格审查、评标的重要依据之一,对选树为诚信典型或信用状况良好的供应商在评审环节给予加分支持,对列入失信被执行人、重大税收违法案件当事人名单、政府采购严重违法失信行为记录名单及其他不符合《中华人民共和国政府采购法》第二十二条规定条件的供应商,应当拒绝其参与政府采购活动。

(三)政府投资工程建设。将施工单位及材料供应商的信用记录和信用报告作为参与政府投资工程建设资格审查、评标的重要依据之一,采取招投标活动中嵌入信用等级准入和信用加分标准的方式,规范招投标行为。

(四)采用招投标方式出让土地使用权。将投标单位的信用记录和信用报告作为其开发能力和资格审查、评标的重要依据之一。

(五)国有资产产权交易。将受让人的信用记录和信用报告作为受让人资格审查重要依据之一,对于信用档案中有严重失信记录的市场主体,不列入受让人候选名单。

(六)落实税收优惠政策。在落实有关扶持中小企业发展、节能减排、招商引资、科技创新等税收优惠政策时,按照国家税务总局相关规定审查企业信用记录和信用报告,优先支持被选树为诚信典型和信用状况良好的企业发展。

(七)资格审核认定、评优评级。在办理市场主体各种资格审核或评估认定、评优评级业务时,将其信用记录和信用报告作为衡量其管理能力和信誉水平的参考依据之一。

(八)重点领域和重要环节。鼓励和支持在食品药品、安全生产、环境保护、产品质量、医疗卫生、教育科研、行政审批、市场准入、中介服务、股权投资、融资项目等行政管理领域和重要环节制定信用评级指标体系和评级方法,查询信用记录和使用信用报告。

(九)其他。法律、法规、规章以及上级政策规定的其他需要使用信用记录和信用报告的行政管理事项。

三、保障措施

(一)加强组织领导。市信用办会同有关行政机关和承担行政职能的事业单位在各自职责范围内负责信用记录核查和信用报告使用的日常监督管理工作。各行政机关和承担行政管理职能的事业单位是查询信用记录和使用信用报告的主体责任单位,要结合实际,按照国家、省统一标准认定“红黑名单”,研究制定本部门实施细则,公布联合奖惩对象和奖惩结果,并及时报送市信用办,同时推送到市信用信息共享平台。

(二)加强宣传培训。各地各部门要加大在行政管理事项中使用信用记录和信用报告、实施信用联合奖惩的宣传报道力度。引导广大市场主体依法诚信经营,树立“诚信兴商”理念,在全社会形成褒扬诚信、惩戒失信的社会氛围。市信用办要认真学习借鉴先进地区的经验,聘请专家、学者和技术人员对我市相关人员进行政策和业务培训,提高业务素质,推进工作深入开展。

(三)加强管理服务。加强信用服务市场的培育和监管,未按要求经中国人民银行省会(首府)城市中心支行以上分支机构或社会信用体系建设领导机构备案批准的信用服务机构,不得在我市从事企业征信、企业信用评级等业务。

1、信用服务机构有以下行为之一,给予书面警告、约谈负责人、责令限期整改,通过“信用中国(河北石家庄)”网站曝光公布。恶意压低信用报告价格获取客户等恶性竞争行为;一年内因信用报告质量问题或其他不规范经营行为,被投诉一次且经查实负全部或主要责任的;违规收费、吃拿卡要等行为被举报经查实的;违反本办法开展信用服务活动,情节较重的。

2、信用服务机构有以下行为之一,列入“黑名单”,限制进入我市信用服务市场,通过“信用中国(河北石家庄)”网站曝光公布。以窃取或其他方式非法获取信息,或采集禁止采集的个人信息,或未经同意采集个人信息等违法违规的征信行为;违法提供或者出售信息,或因过失泄露信息、逾期不删除不良信息,以及未按照规定对异议信息进行核查和处理行为;信用报告、数据披露以及提供的书面登记材料等弄虚作假,情节严重、造成重大影响的;信用报告不能客观反映企业信用评价状况、主观操作因素较多,或将企业评级结果与收费标准挂钩,情节严重、造成重大影响的;被市场监管部门列入经营异常名录或吊销、注销营业执照的;与企业串通出具虚假信用等级和评价报告的。

(四)加强安全保密。各地各部门在行政管理事项中使用信用记录和信用报告时,应依法依规做好涉及企业商业秘密和个人隐私的保护工作,未经信用信息主体同意,不得将其信用记录、信用报告及相关内容提供给其他部门、机构或个人。违法公布、使用信用信息,侵犯市场主体的合法权益造成损害的,应当依法承担相关责任,构成犯罪的,依法追究刑事责任。

(五)加强考核监督。加强诚信建设专项行动,在行政管理事项中使用信用记录和信用报告是优化营商环境工作的一项重要内容,纳入了省市大督查和目标责任制考核范围。对未按要求落实相关工作任务的部门,要通报批评或约谈主管负责同志。对未进行信用记录核查和使用信用报告而导致决策或工作失误并造成严重后果的,将依法追究有关主管部门、单位负责人和直接责任人的责任。


石家庄市企业社会信用评级标准(试行)


为规范我市企业社会信用评级行为,根据国务院、省政府《社会信用体系建设规划(2014-2020年)》《关于建立完善守信联合激励和失信联合惩戒制度加快推进社会诚信建设的指导意见》《河北省社会信用信息条例》和国家发展改革委、人民银行、中央编办《关于在行政管理事项中使用信用记录和信用报告的若干意见的通知》,国家发展改革委、人民银行《关于加强和规范守信联合激励和失信联合惩戒对象名单管理工作的指导意见》,参照国家、地方、行业相关社会信用评级标准,结合我市实际,制定本标准。企业参与信贷市场评级活动按照《中国人民银行信用评级管理指导意见》执行。

一、名词诠释

本标准所称信用服务机构是《河北省社会信用信息条例》所指依法设立,从事信用评级、咨询、风险控制等相关经营性活动,向社会提供信用产品的专业服务机构。

本标准所称信用报告是信用服务机构依据国家、省、市社会信用评级标准和业务规范,在全面采集、调查、核实企业社会信用信息基础上,多维度综合分析、评定企业社会信用等级活动的书面反映。主要内容包括企业的基本情况、经营状况、信用状况,以及对其技术水平、设备条件、人力资源、资金实力进行综合评定得出的信用能力、信用风险说明和提示。

二、适用范围

本标准所称信用服务机构在我市行政区域内开展企业社会信用评级业务及相关活动,适用本标准。

本标准所称信用报告适用于企业在我市办理财政资金补助、政府采购、政府投资工程建设、采用招投标方式出让土地使用权、国有资产产权交易、落实税收优惠政策、资格审核认定、评优评级等相关行政管理事项

三、基本原则

(一)客观性:依法依规、及时准确、完整全面地采集企业信用评级所需的各类信用信息,确保评级结果的真实、可靠、准确。

(二)独立性:不带任何偏见、不受任何外来因素影响,独立、公正地反映企业的信用状况。

(三)审慎性:在信用分析、评价的过程中,尤其在企业信用信息不完备或不能核实的情况下,应持审慎态度。

(四)前瞻性:在客观反映企业过去与当前信用状况的基础上,应侧重对企业、事业单位未来一段时间内的履约能力与意愿进行分析与判断。

(五)全面性:不仅能反映企业历史情况,还应对未来发展趋势进行预测;不仅反映企业自身情况,还应结合考虑外部环境因素及其可能产生的影响。

(六)科学性:评级模型、信用指标、指标权重的设定符合客观实际,指标之间在涵盖的经济内容上互为补充。

(七)针对性:针对企业具体特点及报告的不同用途设定指标,但不宜过于强调被评企业个性而忽略相互间的共性。

四、工作流程

信用评级主要包括:委托评级、签订合同、评级准备、现场调研、报告撰写、报告评审、报告提供、异议处理、资料存档、信息保密及数据库管理等阶段。

(一)评级准备

1、信用服务机构接受企业申请,并与其签订信用评级委托协议后,根据受评企业特点成立信用评级小组,并指定负责人。

2、受评企业按照信用评级小组的要求提供信用评级所需的相关信息,并对所提供信息的真实性负责。

3、信用评级小组对受评企业提供的信息及本机构从各级行政机关、司法机关、金融机构及相关组织收集的信息做初步审核,以保证评价信息的完整性、准确性和真实性。

(二)实地调查

1、信用评级小组依据收集的资料及其初步审查结果,制定详细的实地调查方案。实地调查包括查看企业现场、与企业高层管理人员及有关人员访谈、对关联机构的调查与访谈等方面的工作。

2、信用评级小组根据实地考察和访谈的实际情况,随时完善或补充相关资料,建立完备的实地调查工作底稿。

(三)预评

1、信用评级小组在完成资料收集整理后,采用既定的评级模型和评级方法,对受评企业的整体信用状况进行评估,给出信用等级预评结果。

2、信用评级小组的预评结果和工作底稿依序经过信用评级小组负责人初审、部门负责人再审和评级总监三审的三级审核,并在预评报告及工作底稿上签署审核人姓名及意见。如在审核中发现问题,应当及时修正,并重新审核。

(四)初评

1、信用评级小组向信用服务机构内部信用评审委员会提交三级审核后的预评报告及工作底稿。

2、内部信用评审委员会召开评审会,听取评估人员情况介绍,并对预评报告及工作底稿进行讨论、质疑、审核。当信用评审委员会达成一致意见时,确定受评企业的信用等级,形成初评结果。

3、当信用评审委员会无法确定受评企业信用等级时,由信用评级小组重新整理、核实相关数据,直到形成初评结果。

(五)初评结果反馈

1、信用服务机构将信用等级初评结果及意见反馈函送交受评企业,并明确其在规定期限内反馈意见。

2、如果受评企业对信用等级初评结果有异议,应在规定的时限内向信用服务机构提出复评申请并提供补充材料。信用服务机构应当及时受理,并组织复评。如果受评企业不能在规定的时限内提供充分、有效的补充材料,信用服务机构可不受理复评请求。复评申请仅限一次。

3、如果受评企业对信用等级初评结果没有异议,由信用服务机构负责将《企业社会信用评级报告概述》推送至“信用中国(河北石家庄)”网站面向社会公开公示,公示期为5个工作日。经公示无异议的,则确定为最终信用等级评价结果,供社会成员免费查询使用。经公示有异议的,信用服务机构应当进行重新评价。

(六)复评。组织复评时,信用评审委员会专家应当全部参加,根据补充材料对原初评结果进行重新审核。复评结果经向社会公示无异议后,为受评企业的最终综合信用等级评级结果。

(七)评级结果发布。企业信用等级最终评级结果确定后,信用评级小组撰写企业信用等级评级报告,并通过“信用中国(河北石家庄)”网站公示。

(八)文件存档。信用服务机构应当将受评企业提供的原始资料、评级过程中的文字资料进行分类整理,并按照保密级别归档备查。对受评企业特别要求保密的文件,应作为机密文件加强管理。

五、信用评级

信用服务机构应按照企业信用评级基本原则、标准、程序、规范,由信用评级人员通过现场调研及其它方式合法采集、验证被评对象信用信息,通过科学分析,客观反映被评对象的信用状况。

(一)基准性评级要素指标

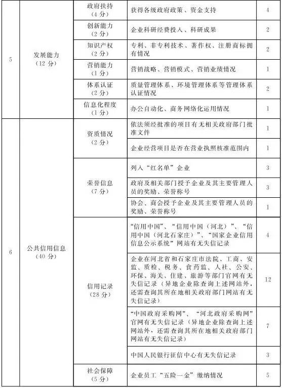
基准性评级要素指标是确定企业信用等级、评级方法和评级标准的基本依据。主要包含企业基础信息、内部管理、经营状况、财务状况、发展能力、公共信用信息、市场信用信息等指标(见附件1),所列要素指标占总指标权重比最低不宜低于70%,各指标权重由评价机构根据评级模型,结合企业特点等因素自行调整。其他指标由信用服务机构根据行业特点,结合报告用途等自行补充设定。

(二)确定评级指标和评分方法

信用服务机构依据本标准确定的基准性评级指标和评级内容,结合自身经验,制定适应不同企业类型、规模以及行业特点的企业信用等级评级指标体系和百分制评分方法,分别对企业的基础信用度、商务信用度、社会信用度进行评级计分,最后加权计算综合信用得分,确定企业信用等级。

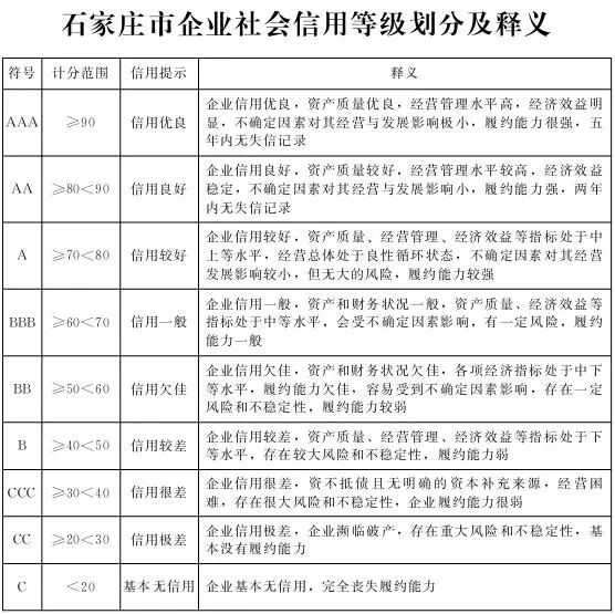
(三)评级结果划分。企业综合信用评级结果划分为三等九级(见附件2)。

六、信用报告

信用服务机构出具的企业信用报告应语言简练、表述准确、实事求是。报告由首页、正文、重要说明和备查文件及附录等部分组成。

(一)首页。首页应概要说明信用评级概况,主要内容包括报告名称、报告编号、执行标准、被评对象名称、信用服务机构名称、报告出具时间、信用评估人员、报告有效期限、信用等级、主要评级观点及其他重大事项等内容,信用服务机构备案证号予以列出,并应对报告法律责任进行表述。

1、风险揭示。对于企业可能面临的系统性风险、非系统性风险及其他风险因素,信用服务机构应在首页中予以提示或说明,包括但不限于下列情形:

①宏观经济、行业政策、行业经济周期、利率、汇率、通货膨胀等系统性风险。

②企业存在经营战略、管理制度、市场竞争能力、产品结构、财务状况等非系统性风险。

③企业财务报表未经审计或者会计师事务所出具了保留意见、否定意见或无法表示意见的审计报告。

④企业存在虚假注资、抽逃注册资本等情况。

2、其他重大事项。信用服务机构还应揭示对企业可能产生重要影响的其他重大事项,包括但不限于下列事项:

①企业控股股东、高级管理人员出现重大变动或未结重大诉讼。

②企业经营战略发生重大调整。

③企业存在重大关联交易事项。

④企业存在重大担保、诉讼及其他或有事项。

(二)正文。企业信用报告的正文应结合报告用途,主要内容包括基本情况、资质许可、经营状况、管理状况、财务状况、信用信息记录及发展前景分析等内容。正文应结合企业所属行业特征、评级目的及应用领域等对其未来一段时期内的信用状况及可能的风险因素进行综合评述。

(三)重要说明。说明的具体形式可采用单独页面、页眉、页脚或附注等形式,其内容包括但不限于:

1、本信用服务机构、信用评级人员与被评企业不存在任何影响信用评级行为独立、客观、公正的关联关系。

2、本信用服务机构、信用评级人员已履行尽职调查和诚信义务。

3、信用评级结果未因被评企业或其他任何组织、个人的影响而改变。

4、信用报告供使用人在特定领域作为判断被评企业信用状况的证明。

5、法律责任。信用服务机构对本信用报告内容的真实性和合法性依法承担相应责任。

(四)备查文件及附录

1、备查文件主要包括企业相关资质、荣誉、产权等文件、信用服务机构相关资质文件。

2、附录主要包括企业近三年比较财务报表及信用等级标识与释义。

(五)信用报告有效期限。信用报告有效期限原则上为一年,信用报告主体发生违法失信行为的除外。市政府各部门可根据行政管理事项具体情况,规定信用报告有效期限。


附件1:石家庄市企业社会信用评级要素指标


附件2:石家庄市企业社会信用等级划分及释义


冀商秘书处联系方式

18603112267 & 18032760621

(微信同号)

 
上一篇冀商严选年货节公告   下一篇关于诚信合作的声明
 
 
关于我们  |  各地分会  |  冀商动态  |  会员服务  |  冀商公告  |  战略合作  |  联系方式  | 在线留言
版权所有:河北省冀商商会(hebjssh.cn)©2014-2018 All Rights Reserved. 最佳分辨率1024×768
地址:石家庄市桥西区中山西路258号佳泰大厦2002、2003室 邮编:050000 Email:hbjssh2014@163.com 互联网经营许可证:冀ICP备2021025975号-1 网站统计